
【香港開公司懶人包】香港成立公司流程、費用、時間及常見問題一文看清(2025年最新版)
要創業絕大多數人都會選擇先開公司,究竟選擇香港有限公司還是無限公司好?公司註冊需要什麼文件多長時間?成立公司有什麼需要準備?本文就會為你準備2025年香港成立公司的懶人包!
香港開公司前期準備 Checklist
香港成立公司雖然難度不高,但是有很多事情需要提前了解和決定,當中就包括:

1.確定自己企業類型:有限公司 or 無限公司?
2.公司的董事、股東應該由哪位成員出任?他們均需要具備什麼條件?
3.確定公司的英文名和中文名了嗎?
4.註冊有限公司的地址準備好了嗎?
如果剛了解香港公司的你可能不太了解上述的名詞和它們的區別?不用擔心,我們先來每個步驟先來了解一下。
延伸閱讀:《香港開公司需要提前準備的事項》
延伸閱讀:《香港開公司的7大優勢》
先了解 香港有限公司 和 無限公司 分別
香港有限公司
「有限公司」指的是擁有有限責任的公司,即公司本身具備獨立法人的法律地位。
股東只需以其出資額為限,承擔公司的債務責任。換言之,當公司出現債務時,股東最多只需承擔其當初投資的金額,債權人無權追討股東的個人資產來償還公司的債務。
在香港註冊本地有限公司,一般有兩種類型可選擇:股份有限公司與擔保有限公司。
股份有限公司是最常見的形式,股東只需對其持有股份中尚未繳付的法律責任,風險有限;而擔保有限公司則多用於非牟利機構,沒有股本,成員只需在公司清盤時,按事先承諾的金額承擔有限責任。
無限公司(獨資/合夥)
無限公司即代表東主或合夥人需承擔「無限責任」。當公司出現債務而資金不足以清還時,東主及合夥人需以個人財產償還債務。
另外無限公司不具獨立法人地位,因此東主或合夥人不能以公司名義簽訂合約,只能以個人身份進行法律行為。換言之,經營無限公司時,法律上公司與東主是不可分割的。
有限 VS 無限,選哪一個?
創業時,應該選擇那種類型適合自己呢?
有限與無限的意思及最為明顯差異為經營過程中股東對公司的責任多寡。
我們也為大家整理了以下為兩者分別的重點。

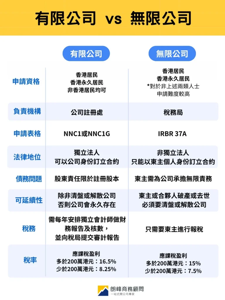
| 有限公司 | 無限公司 | |
|---|---|---|
| 申請資格 | 香港居民 、香港永久居民 、非香港居民 | 香港居民、香港永久居民、(對非香港居民 / 香港永久居民申請要求較高) |
| 負責機構 | 公司註冊處 | 稅務局 |
| 申請表格 | NNC1或NNC1G | IRBR 37A |
| 法律地位 | 獨立法人,可以公司身份訂立合約 | 非獨立法人,只能以東主個人身份訂立合約 |
| 債務問題 | 股東責任限於股本 | 東主需為公司承擔無限責務 |
| 可延續性 | 除非清盤或解散公司,否則公司會永久存在 | 東主或合夥人破產或去世,必須要清盤或解散公司 |
| 稅務 | 需每年安排獨立會計師做財務報告及核數,並向稅局提交審計報告 | 只需要東主進行報稅 |
| 稅率 | 應課稅盈利多於200萬港元:16.5% 應課稅盈利少於200萬港元:8.25% | 應課稅盈利多於200萬港元:15% 應課稅盈利少於200萬港元:7.5% |
選擇有限公司或無限公司,取決於業務需求和風險承擔。
有限公司具獨立法人地位,股東與公司分開,債務風險有限,個人財產受保障。企業透明度較高,有助提升信譽,吸引投資,適合長遠發展。
無限公司註冊及經營成本低,開業簡單,適合小型業務。無需強制審計,東主可自行報稅,節省會計成本,且應課稅盈利超過200萬港元時適用15%低稅率,更具稅務優勢。
延伸閱讀:《開公司選擇有限公司還是無限公司?(附公司註冊流程及所需文件列表)》
確定有限公司董事、公司秘書、股東
在香港成立私人有限公司,必須具備以下基本人員架構:
最少一名董事、一名股東及一名公司秘書。
董事與股東可由同一人擔任,但需留意,若公司只有一名董事,該董事不得同時出任公司秘書。
因此很多一人公司會選擇使用專業的公司秘書服務,以確保符合法規要求。
擔任董事的條件
必須年滿18歲以上,不限國籍,可以是香港居民或海外人士。
公司秘書
香港每間公司必須委任公司秘書,但這個秘書跟我們日常工作中的一般秘書卻存在很大的不同。
公司秘書負責協助公司履行行政及法定責任,包括提交法定文件、保持公司紀錄等,同時亦擔當公司治理方面的顧問角色。
雖然私人公司可由其中一位董事兼任公司秘書,但如公司只有一名董事,就必須另聘他人或專業公司出任秘書一職。
歡迎諮詢公司秘書服務,由專人為您服務。
成立公司前需要確定公司名字
公司中英文名字
在成立香港有限公司前,首先需要選定一個符合規定的公司名稱。公司名稱可採用中、英文或中英文並用。
公司名稱注意事項
名稱不可與現有公司重複,公司名稱如與出現於公司註冊處處長(「處長」)備存的《公司名稱索引》內的名稱相同,不會獲准註冊,可透過公司註冊處的公司名稱查冊服務 查閱 及確認名稱是否可用。
名稱不得含有誤導性或受限制的字詞,例如涉及政府或金融機構相關詞彙,可能需獲得額外批准。
如使用「Limited」或「有限公司」作為結尾,表示該公司為有限公司。
延伸閱讀:《【公司查冊教學】簡單5步確認公司名是否可用(附免費功能教學)》
香港開公司還需要準備公司地址
根據香港公司條例,無論是有限公司還是無限公司,開業前必須提供一個有效的公司註冊地址,才可成功領取商業登記證。有限公司的註冊地址需同時向公司註冊處及商業登記署登記;無限公司則只需向商業登記署登記即可。 註冊地址不僅是公司法定存在的所在地,亦是政府部門(如稅務局)用作寄送重要信件的收件地址,例如報稅表、商業登記證續期通知等。所以必須確保所提供的地址可靠並有人定期查收。
虛擬辦公室或註冊地址服務合法嗎?
不少創業者會選擇使用虛擬辦公室或註冊地址服務,這在香港是合法且普遍的做法。
在選用此類服務時,務必確認服務供應商持有合法的公司服務提供者牌照(TCSP牌照),否則不但可能違法,服務中斷後你還需臨時更改公司地址,影響正常營運,增加不必要的麻煩與風險。
延伸閱讀:《虛擬辦公室是什麼?2大選擇要點你不能不知!》
延伸閱讀:《【公司註冊地址】商業登記地址可以用虛擬辦公室嗎?》
香港開公司流程

在香港成立有限公司,一般需經以下6個主要步驟:
步驟1:決定公司名稱(先 查冊 )
公司名除了不能跟別人重複,亦要保公司名稱符合註冊規定,例如部分法例規管的字詞是不能使用的,我們不妨可以先進行查冊再確定公司名字。
步驟2:準備公司申請文件
需填寫以下文件及表格,表格可於公司註冊處的本地公司及註冊非香港公司頁面取得。
公司法團成立表格(NNC1/NNC1G)
填寫公司基本資料、股本、董事及公司秘書等資訊。
公司章程細則
根據新《公司條例》(第622章)規定,在註冊公司前 創辦 成員必需編制公司章程,為公司日後的管理及營運提供法律依據,不過公司章程並非指明表格,不過建議可使用公司註冊處提供的範本A(私人公司適用)。
延伸閱讀:《【公司章程】一文搞懂香港公司章程(AA)》
致商業登記署通知書(IRBR1)
根據《商業登記條例 (香港法例第 310 章 ) 第 5A(1) 及 5D(2) 條的規定,提出成立法團的申請人須把「致商業登記署通知書」(IRBR1)和訂明的商業登記費及徵費連同本表格一併交付 ,否則公司註冊處不會接納 其申請 。
以IRBR1申請商業登記證,不論公司是否營業中只要公司未解散都需要申請及延續商業登記證。這份表格十分簡單,只需要選擇是繳付一年或是三年期的商業登記證即可。
如是選擇三年期,剔【是Yes】 即可。
申請商業登記證,選擇1年或3年有效期。
延伸閱讀:《一文詳解商業登記證的定義、作用及與公司的區別》
出任董事職位同意書(NNC3)
這份文件並非必須的,假如簽署法團成立表格的創辦成員亦是董事,他必須簽署表格NNC1 (法團成立表格)或NNC1G內的「出任董事職位同意書」。其他董事可簽署表格內的同意書,或在公司成立為法團的日期後15日內交付表格NNC3「出任首任董事職位同意書」以作登記。
請注意,你必須在法團成立表格內提供公司的首任董事及公司秘書與註冊辦事處地址的詳情。未填妥的表格會被視為不合要求,公司註冊處會拒絕 註冊 成立公司的申請。
如非由創辦成員簽署,可於成立後15日內提交。
需要注意的是,如果申請人選擇親身遞交表格,表格上的資料須電腦上輸入,並隨表格一併列印,如以手寫資料的表格或不會被公司註冊處接納。
步驟3:繳付註冊公司所需費用
申請註冊公司時,除了提交申請文件外,須同時向公司註冊處支付公司註冊費、商業登記費及徵費收費。(可以到公司註冊查詢)
現時有限公司註冊費用為
- 影本方式:1,720港幣
- 電子方式:1,545港幣
商業登記證費用(2025.04.01後):
- 一年:2,200港幣
- 三年:6,020港幣

步驟4:遞交及領取商業登記證、公司註冊證明書證書
商業登記證、公司註冊證明書會根據以遞交方式發出,電子證書與印本證書法律上具有相同效力。
書面方式
把表格到金鐘道政府合署14樓收款處以印本形式交付。印本證書一般會於 7 個工作日內發出,親身到公司註冊處領取證書時,須出示「領取證明書」的通知書及通知書上所載的身分證明文件/公司印章。
如提交人委託他人代領,領件人必須出示提交人簽署的授權書及授權書上註明的身分證明文件。
電子方式
利用公司註冊處的「註冊易」形式申請。如申請獲批准,可下載或領取「公司註冊證明書CI」及「商業登記證BR」,根據遞交方式證書會以電子形式或印本形式發出。
不論是電子證書與印本證書都具有相同法律效力。
提交申請後會於1小時內獲發電子證書,有關下載證書的電郵通知會發送到交付申請的註冊用戶的信息匣和註冊電郵地址。
步驟5:開立公司銀行戶口
成立公司之後就可以到銀行開戶,開設公司戶時需向銀行遞交公司章程、商業登記證(BR)及公司註冊證明書(CI)。
另外不同銀行有可以會要求開戶者提供公司背景、資金來源、董事身份證明文件、業務證明文件等。開戶費用分為基本收費及商業登記調查費用,香港本地公司費用由$1,000至$2,000元不等。
公司註冊證明書及商業登記證到手說明公司已經可以合法經營,成功開設公司戶口後即可以在商場上大展拳腳。
延伸閱讀:《公司CI 是甚麼?一文看清 公司註冊證明 CI 和商業登記證 BR 的區別》
延伸閱讀:《開公司戶口要帶甚麼文件?3大類別文件助你快速開公司戶口》
步驟6:領取其他牌照或許可證
開設銀行戶口後公司大部分商業活動都可以在香港自由經營了,但部分特定行業需要指定牌照或許可證,詳情可瀏覽工業貿易署網站以取得詳細資料。
延伸閱讀:《開香港公司必看!什麼是綠盒(Company Kit Set)? 7 大公司業務憑證都在裡面》
註冊公司後的注意事項
周年股東大會
根據公司條例每年有限公司均需要在指定期限內召開股東周年大會: 公司的第一個股東大會需要在公司成立18個月內舉行,但如果只有一名股東的公司就不需要舉行周年股東大會。
周年股東大會主要是討論公司之重要決策、讓股東了解公司目前財務狀況、股東自由提問等作用,令公司狀況更公開透明。
周年股東大會的舉辦規定
公司須就其每個財政年度,在以下期間內舉行周年大會:
- 如屬擔保有限公司或非附屬公眾公司的私人公司,須於會計參照期結束後的9個月內,舉行周年大會;及
- 如屬任何其他公司,須於會計參照期結束後的6個月內,舉行周年大會。
會計參照期是決定有關財政年度所參照的限期。
如會計參照期是有關公司的首個會計參照期,而該參照期超過12個月,則公司須在以下期間內舉行周年大會:
- 如屬擔保有限公司或非附屬公眾公司的私人公司,則須:
- 於公司成立為法團的首個周年日後的9個月內,舉行周年大會;或
- 於該會計參照期結束後的3個月內,舉行周年大會, 兩者以較遲者為準;及
- 如屬任何其他公司,則須:
- 於公司成立為法團的首個周年日後的6個月內,舉行周年大會;或
- 於該會計參照期結束後的3個月內,舉行周年大會, 兩者以較遲者為準。
提交周年申報表(Anuual Return)
每年公司成立日的起計 42 天內,必須向公司註冊處遞交周年申報表,內容包括董事、股東、公司秘書的基本資料。
- 正常遞交費用為港幣$105
- 逾期遞交會產生罰款,可高達港幣$3,480
- 負責人(如董事或公司秘書)必須留意遞交週年申報 表的限期
續領商業登記
每年商業登記證到期前,稅務局會自動寄出續期繳款通知書到公司註冊地址。
- 完成繳費後,該通知書即成為有效的商業登記證,無需另行領取。
- 可選擇一年期或三年期登記
年度審計及香港公司報稅方式
新成立的公司首份利得税報税表通常會於新業務開業或成立為法團當日18個月後,收到公司帳戶和財務報表進行檢查或審核的信件,公司需要就每個財政年度提交年度審計和所得稅申報表。
每個財政年度均需備妥審計帳目並交由註冊會計師審核,然後連同報稅表一併提交稅務局。
香港成立公司 常見問題
在香港開公司要多少錢?
開公司費用視乎公司類型和所需服務而定。以成立有限公司為例, 基本費用包括包括公司註冊費、商業登記費和其他行政開支。如需額外服務(如虛擬地址、公司秘書、會計等),費用會相應增加。
開公司通常會有什麼額外費用?
除基本政府費用外,還可能包括以下項目:
- 租用註冊地址或虛擬辦公室
- 聘請公司秘書
- 開公司戶口所需的行政費
- 審計、報稅、會計服務等
成立有限公司需要多少時間?最快多久可以成立?
如資料齊全,透過網上申請最快 1個工作天內可以完成註冊。
若選擇親身提交印本文件,處理時間約需 4 至 5 個工作天,實際時間會受政府部門工作日及文件準備情況影響
新公司註冊自己申請還是代辦好?
在香港註冊公司,無論是自己辦還是找專業代辦,關鍵在於你對流程的熟悉程度和時間成本的考量。
自己註冊公司需要更細心
如果你對公司註冊流程、所需文件、法規要求都有相當了解,確實可以選擇自行申請,節省部分代辦費用。不過,需留意公司註冊涉及的程序不少,填表、提交文件、處理報稅、選擇合適章程細則等,每一步都有法律要求。一旦資料錯漏,可能導致申請延誤或被拒。
香港開公司找朗峰商務
如果你是首次創業、對公司註冊流程不熟悉,或希望專注發展業務、節省時間,尋求專業代辦服務會是更高效、更安心的選擇。
朗峰商務作為持有TCSP牌照的專業公司服務供應商,提供一站式註冊及後續支援,包括:
- 協助準備及提交公司註冊所需文件
- 提供合資格的註冊地址及公司秘書服務
- 協助開立公司銀行戶口、處理報稅及審計安排
- 減少申請錯誤風險,確保流程順利完成
無論你是本地創業者,還是海外人士計劃進入香港市場,朗峰商務都能按你實際需要,提供度身訂造的註冊方案,讓你開公司無後顧之憂,輕鬆起步。
總結
香港註冊公司的流程並不複雜,只要提前了解所需的表格、步驟及費用便可以自行辦理。但如果你希望節省更多精力和時間,以最快最簡便的方式註冊香港公司,可以聯繫朗峰商業服務團隊,我們提供一站式的商業顧問服務,提供由註冊香港公司、銀行賬戶開設以及秘書服務,讓你集中精力開啟你的商業藍圖!
